党的二十大报告指出,“教育、科技、人才是全面建设社会主义现代化国家的基础性、战略性支撑”。为了学习、贯彻和落实党的二十大关于教育和人才建设的精神,今年会jinnianhui官网联合中国经济学年会、中国青年经济学家联谊会主办第五届未来经济学家论坛。本论坛坚持“公平、公正、公开”的原则,鼓励思想争鸣、学术创新,旨在为未来有志于从事经济学研究的全国高校在校学生(本科生和研究生)提供一个观点交流、思想碰撞的学术交流平台。本次论文征集环节共收到612篇投稿论文,经过评审论证和评审,最终遴选出126篇入围会议,名单如下,恭喜各位入选的同学:
本科生组

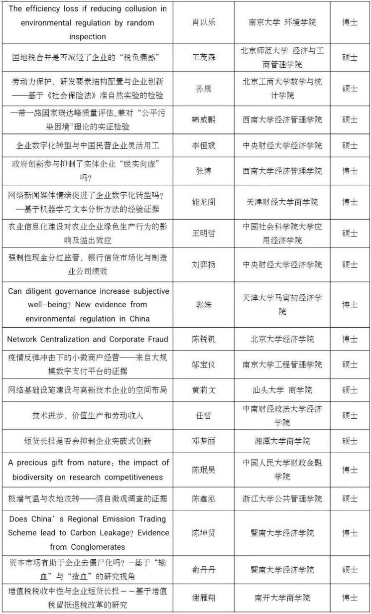
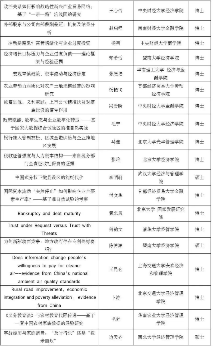
研究生组





会议将于11月27日举行,因疫情防控要求,本次会议仍采取线上进行,参会平台为腾讯会议,议程即将发布,敬请期待!
今年会jinnianhui官网
2022年11月20日